平罗县核酸检测采样点公示

时间:2021-11-16
来源:平罗县卫生健康局
字号:

用微信扫描二维码
分享至好友和朋友圈

×

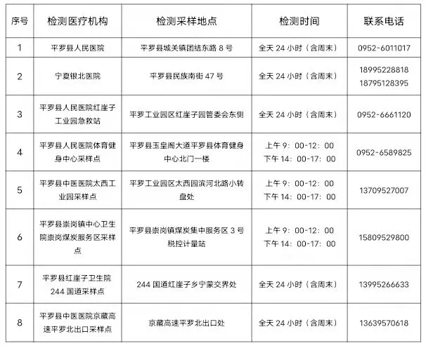
为进一步为全县人民做好新冠病毒核酸检测服务工作,方便广大居民进行新冠病毒核酸检测,做到“应检尽检”“愿检尽检”,现将我县新冠病毒核酸检测机构的信息公示如下:

1. 核酸检测机构3个:平罗县人民医院、宁夏银北医院、平罗县疾病预防控制中心

2.核酸样本采样点8个:具体名单见下表

扫一扫在手机上查看当前页面